安博官方网页版保卫处安保服务项目追加安保人员项目拟采用单一来源采购的公示
安博官方网页版保卫处安保服务项目追加安保人员项目拟采用单一来源方式采购。现公示如下:
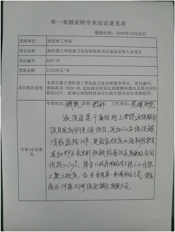
一、采购人:安博官方网页版
二、采购项目名称:安博官方网页版保卫处安保服务项目追加安保人员项目
三、采购项目编号:X20-78
四、采购项目预算:103256元\年
五、拟成交供应商名称:河南天河保安服务有限公司
六、采购内容:
追加安保服务工作人员(4名)
七、采用单一来源采购方式的原因及相关说明:
本项目属于安博官方网页版安保服务项目追加项目,根据上级消防部门检查要求,我单位实训室综合大楼需要设置消防值班室,需要配备安保服务工作人员。该项目追加部分未达到限额标准以及原合同价款的10﹪,经请示南阳市财政局同意我单位可以执行校内自行采购程序,经相关专家论证可以采用单一来源方式采购。
该项目来源单一,供应商为河南天河保安服务有限公司,根据《中华人民共和国政府采购法》第三十一条第三款规定,必须保证原有采购项目一致性或者服务配套的要求,需要继续从原有供应商处添购,且添购资金总额不超过原合同采购金额百分之十的。该项目符合单一来源方式采购的条件。
八、论证专家名单
姓 名 |
工作单位 |
职称/职务 |
赵 权 |
土木工程学院 |
副教授 |
王 孔 |
统战部 |
科长 |
钱 凯 |
传媒学院 |
教师 |
九、论证专家意见见后附表:
十、公示期限:2020年10月31日—2020年11月6日(北京时间,节假日、公休日除外,下同)。
任何供应商、单位或个人对采用单一来源方式有异议的,请于公示期内以实名书面(包括联系人、地址、联系电话,单位须盖公章)形式将意见反馈至采购人,并同时抄送安博官方网页版采购监督管理部门。
十一、联系事项:
采购人:安博官方网页版
联系人:封老师 陈老师 联系电话:0377-83995703
地 址:南阳市宛城区长江中路80号
采购监督管理部门:安博官方网页版审计处
地址:南阳市宛城区长江中路80号
联系人: 王老师
联系电话:0377-62071339
安博官方网页版招投标工作管理办公室
2020年10月29日


